Normativas







El Organismo de Certificación aplica los modelos de certificación ISO-CASCO números 1, 3 y 7, limitando el otorgamiento de la certificación a lotes de productos aislados de producción para entrega en bodega, de importación o inspeccionados 100%.
Los modelos indicados corresponden a los sistemas SEC 1, 3, 5 y 6 correspondiente al Decreto Supremo DS N°298:85, para aquellos que los productos cumplan con los Esquemas de Certificación SEC (protocolos SEC) dan origen al certificado de aprobación correspondiente y al número de Certificado SEC, código SEC y sello QR, entregado por el sistema electrónico e-Declarador correspondiente al “certificado de aprobación”, emitido sólo por la Autoridad Competente. (SEC).
El Organismo de Certificación “Laboratorio CERTIGAS CERTELEC Ltda.” no otorga marca de conformidad con modelos de certificación ISO CASCO N° 5 (según DS 298, sistema 2 de SEC).
Nuestra institución pone a su disposición su experiencia para brindarle la compañía necesaria durante todo el proceso de certificación de productos y lograr con ello los resultados esperados, excediendo las expectativas de nuestros usuarios.
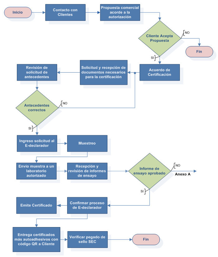
Nuestra institución define de forma clara y fácil las etapas del proceso de certificación para su aplicación y comprensión.
Para consultas mas detalladas acerca de nuestro proceso de certificación, contáctenos a email consultas@certigascertelec.cl.


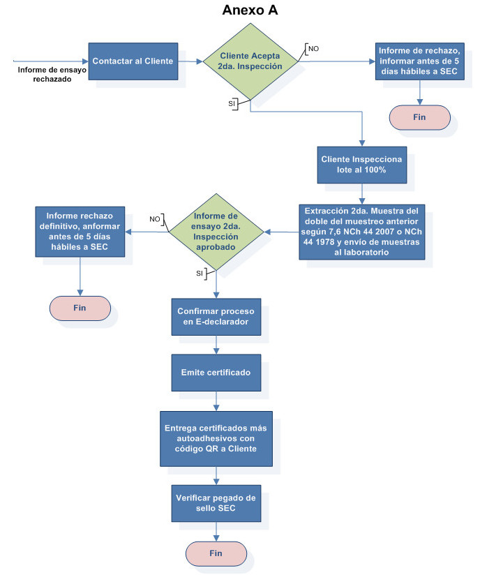
Cuando nuestra institución encuentra una o más no conformidades de un producto certificado, que correspondan a los requisitos de la certificación, el o los cuales pueden ser resultado de seguimientos como lo especifica el esquema de certificación, o de otra forma, el Organismo de Certificación considera y decide sobre la acción adecuada según lo especificado en la reglamentación vigente, ya sea emitiendo un informe de rechazo de la partida o eliminando el certificado por no corresponder el producto certificado.
Si se elimina el certificado de un producto por no corresponder al tipo aprobado, el Organismo de Certificación informa al cliente y la autoridad competente de la eliminación del certificado.
El Organismo de Certificación, después de eliminada la certificación, verifica si el cliente dejo de utilizarla, y si ha emprendido las acciones correspondientes, que se refieren al no uso de marcado de certificación, publicaciones, etc. de acuerdo al esquema de certificación y la reglamentación vigente.
Derechos del Solicitante.
- Utilizar la certificación de producto para fines comerciales de acuerdo con el alcance especificado en el certificado de conformidad.
- Presentar quejas y reclamos relacionados con el servicio, que considere justificadas al Organismo de Certificación, siguiendo el procedimiento establecido.
- Si el cliente no está de acuerdo con una decisión tomada por el Organismo de Certificación, puede iniciar el procedimiento de atención de quejas, reclamos y apelaciones, según los lineamientos establecidos en dicho documento.
Obligaciones del Solicitante.
- Cumplir con las disposiciones establecidas por los requisitos de certificación incluyendo la implementación de los cambios cuando los comunica el Organismo de Certificación.
- Disponer del número de unidades del producto a evaluar como lo especifica el esquema de certificación, para realizar la totalidad de los ensayos.
- Asegurar el libre acceso de a todos los sitios y/o documentos correspondientes a las actividades para las cuales se solicita la certificación, esto es: almacenamiento del producto, Laboratorios de Ensayo y de fabricación (si aplica).
- Permitir la participación de observadores tales como el INN o la SEC en sus dependencias, durante las actividades de certificación. (observar el muestreo, verificación de lotes declarados u otras actividades relacionadas con el proceso de certificación}, cuando el Organismo de Certificación lo comunique.
- Pagar dentro de los plazos establecidos, los honorarios y gastos relacionados con el proceso de certificación.
- Utilizar adecuadamente la certificación obtenida de tal manera que no desprestigie al Organismo de Certificación, y solo para el producto identificado en el certificado otorgado.
- Asegurarse de que ningún certificado ni sus anexos se utilice de forma engañosa, ni realizar reproducciones parciales de los mismos.
- Cuando el solicitante haga referencia a su certificación en medios de comunicación, tales como: documentos, folletos o publicidad debe hacerla en forma completa y cumpliendo con las obligaciones antes mencionadas.
- No utilizar el certificado en casos de que el producto ya no cumpla con las condiciones bajo las cuales se otorgó la certificación.
- Suministrar la información relacionada con las quejas y reclamos realizados por parte de sus clientes, en relación con la conformidad de su producto y las acciones tomadas con relación a las reclamaciones o cualquier deficiencia detectada en el producto. Conservando los registros de dicha acción por un periodo no inferior a 5 años, los cuales deben estar a disposición del Organismo de Certificación cuando este los solicite.
- Informar sin demora al Organismo de Certificación acerca de los cambios que pueda afectar el alcance de la certificación tales como:
Cambio de razón social.
Cambio de fabricante.
Cambio en la información de contacto: representante legal, dirección, teléfono, etc.
Cambios en las características del producto certificado.
Sanciones impuestas por la autoridad competente. - Informar sin demora al Organismo de Certificación acerca de los cambios que pueda Inmediatamente después de suspender, retirar o finalizar la certificación debe dejar de utilizar todo el material publicitario referido a ella, y las acciones exigidas por el esquema de certificación, devolución de documentos de la certificación, y cualquier otra medida que se requiera con ocasión de los mismo.
- Debe cumplir con todos los requisitos que pueda estipular el esquema de certificación con relación al uso de las marcas de conformidad y a la información relacionada con el producto.
- Debe conservar los registros respecto a todas las quejas o deficiencias que se encuentren en los productos y documentar las acciones realizadas.
Ninguna de las partes tendrá derecho a divulgar o utilizar para ningún propósito sus conocimientos confidenciales, la información confidencial, la información comercial o la información financiera que pueda adquirir o recibir dentro del alcance del cumplimiento del acuerdo.
El compromiso de confidencialidad no se aplicará a la información:
- Que se encuentre disponible al público sin mediar acto alguno de la parte receptora;
- Que estuviera en posesión de la parte receptora con anterioridad a la divulgación;
- Que sea divulgada a la parte receptora por un tercero que no hubiera adquirido la información con obligación de confidencialidad;
- Que sea divulgada conforme a requerimientos legales o reglamentarios.
Cada una de las partes será responsable de asegurar que todas las personas que accedan a la información confidencial conforme al acuerdo, mantengan la confidencialidad de dicha información sin divulgarla a personas o entidades no autorizadas, asumiendo total responsabilidad por cualquier incumplimiento de dicho compromiso.
Ante quejas y reparos Laboratorio CERTIGAS CERTELEC Ltda. pone a disposición el “Formulario LP18F001”, detallando todos los mecanismos y acciones que considera pertinente para la atención de eventualidades frente a la gestión de los servicios que presta el laboratorio.
Ante eventualidad de quejas y reclamos, Laboratorio CERTIGAS CERTELEC Ltda. determina si corresponde o no frente al servicio de ensayos y/o actividades del laboratorio. El tratamiento se basa en el análisis, evaluación, descripción, desarrollo y acciones que mitiguen y satisfagan al cliente frente a las quejas o reclamos que realiza. Estas acciones están íntimamente relacionadas a buscar conclusiones sin alterar la validez de los resultados.
Recordar tener siempre en consideración los siguientes puntos antes de llenar el formulario de quejas.
- Nombre y razón social de la empresa y nombre de la persona que promueve la apelación.
- Datos que identifiquen la resolución por la cual se interpone la apelación.
Directorio Productos Certificados:
Laboratorio CERTIGAS CERTELEC Ltda. pone a disposición la información de sus productos certificados en el Area Combustibles, al cual es posible acceder en el siguiente link:
Acreditaciones y Autorizaciones:
Laboratorio CERTIGAS CERTELEC Ltda. posee las siguientes acreditaciones y autorizaciones en el Area de Combustibles como Organismo Certificador de Productos a los cuales es posible acceder en los siguientes links:
Acreditaciones INN (Instituto Nacional de Normalización):
Autorizaciones SEC (Superintendencia de Electricidad y Combustibles):
Directorio Productos Certificados:
Laboratorio CERTIGAS CERTELEC Ltda. pone a disposición la información de sus productos certificados en el Area Electricidad, al cual es posible acceder en el siguiente link:
Acreditaciones y Autorizaciones:
Laboratorio CERTIGAS CERTELEC Ltda. posee las siguientes acreditaciones y autorizaciones en el Area Electricidad como Organismo Certificador de Productos a los cuales es posible acceder en los siguientes links:
Acreditaciones INN (Instituto Nacional de Normalización):
Autorizaciones SEC (Superintendencia de Electricidad y Combustibles):
Ante quejas y reparos Laboratorio CERTIGAS CERTELEC Ltda. pone a disposición el “Formulario LP18F001”, detallando todos los mecanismos y acciones que considera pertinente para la atención de eventualidades frente a la gestión de los servicios que presta el Laboratorio de Ensayos.
Ante eventualidad de quejas y reclamos, Laboratorio CERTIGAS CERTELEC Ltda. determina si corresponde o no frente al servicio de ensayos y/o actividades del Laboratorio de Ensayos. El tratamiento se basa en el análisis, evaluación, descripción, desarrollo y acciones que mitiguen y satisfagan al cliente frente a las quejas o reclamos que realiza. Estas acciones están íntimamente relacionadas a buscar conclusiones sin alterar la validez de los resultados.
Recordar tener siempre en consideración los siguientes puntos antes de llenar el formulario de quejas.
- Nombre y razón social de la empresa y nombre de la persona que promueve la apelación.
- Datos que identifiquen la resolución por la cual se interpone la apelación.
Acreditaciones y Autorizaciones:
Laboratorio CERTIGAS CERTELEC Ltda. posee las siguientes acreditaciones y autorizaciones en el Area de Combustibles como Laboratorio de Ensayos a los cuales es posible acceder en los siguientes links:
Acreditaciones INN (Instituto Nacional de Normalización):
Autorizaciones SEC (Superintendencia de Electricidad y Combustibles):
Acreditaciones y Autorizaciones:
Laboratorio CERTIGAS CERTELEC Ltda. posee las siguientes acreditaciones y autorizaciones en el Area Electricidad como Laboratorio de Ensayos a los cuales es posible acceder en los siguientes links:
Acreditaciones INN (Instituto Nacional de Normalización):
Autorizaciones SEC (Superintendencia de Electricidad y Combustibles):